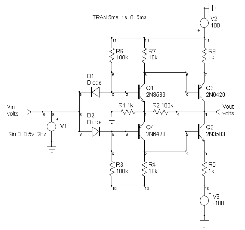
Increase the output voltage swing of an op-amp using two methods. Bootstrapping the op-amps power supply pins to make it have a dynamic voltage range, and adding an external gain stage with larger rails.
Advertisement
1,933
pages
How to boost the output voltage swing of an operational amplifier
Advertisement




